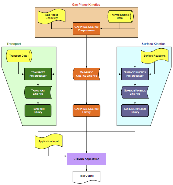
Using the Surface Kinetics utilities is analogous to using the Gas-phase Kinetics utilities, and the Surface Kinetics Pre-processor can only be used after the Gas-phase Kinetics Pre-processor has been executed. The flow of information from the Gas-phase Kinetics Pre-processor to the Application program is shown in Figure 1.3: Relationships between the CHEMKIN Pre-processors and an Application . A third set of utilities, which handles gas-phase molecular transport, may or may not be needed in a particular Application. The Transport utilities are described in Structure and Use of the Transport Utilities .
The Gas-phase Kinetics Pre-processor introduces the chemical elements that are used in the entire Chemistry Set, whether they are in the gas-phase reaction mechanism or the surface reaction mechanism. Gas-phase species (which can appear in surface reactions) are also introduced with the Gas-phase Kinetics Pre-processor. Thus, if a gas-phase species appears in surface reactions, they must be included in the input to the Gas-phase Kinetics Pre-processor, even if there are no gas-phase reactions.
Like Gas-phase Kinetics, the Surface Kinetics package is composed of two software components:
As with the Gas-phase Kinetics subroutine library, your own routines or application programs can call Surface Kinetics subroutines that define the terms in the equations relating to equation of state, chemical production rates, and thermodynamics, and then combine the results to define the problem. The Surface Kinetics subroutines provide information specifically for surface chemistry on a particular surface material.
The Surface Kinetics Pre-processor first reads the symbolic description of the surface reaction mechanism and then extracts from a Thermodynamic Database the appropriate thermodynamic information for the species involved in the surface reaction mechanism. Gas-phase Kinetics and Surface Kinetics can share a common database for this purpose. The output of the Surface Kinetics Pre-processor is the Surface Kinetics Linking File, which contains all the pertinent information on the elements, species, and reactions in the surface reaction mechanism. Information on gas-phase species is brought in from the Gas-phase Kinetics Linking File, and thus is duplicated in the two linking files for efficiency in subsequent data processing.
The Surface Kinetics Linking File is read by an initialization routine in the Surface Kinetics Subroutine Library (SKINIT) that is called from the Ansys Chemkin application program. The purpose of the initialization is to populate three data arrays (one integer, one floating point, and one character data type), which must be allocated by your program, that are then passed into and used internally by the other subroutines in the Surface Kinetics Subroutine Library.
The Surface Kinetics Subroutine Library has approximately seventy (70) subroutines that return information on elements, species, reactions, thermodynamic properties, and chemical production rates. Generally, the input to these routines will be the state of the gas and the surface—pressure, temperature, and species composition. The species composition is specified in terms of gas-phase mole fractions, surface site fractions, and bulk-phase activities; surface site densities are also input to complete the specification of the state of the surface.
