Go directly to procedural steps.
Typically, you’ll have these geometric bodies in the simulation model:
Part – This is the part you are manufacturing. It should be a closed volume (that is, watertight), and should be oriented with the global Z axis as the build direction. It may be modeled either resting on the base plate (Z=0), or elevated off the base plate by supports.
The part can be made of multiple bodies but must have boundaries that are aware of each other in order to assure a proper conformal mesh throughout the part. A conformal mesh is one where the elements fit together seamlessly along their shared boundaries or faces. In other words, there are no gaps or overlaps between adjacent elements. This is achieved through either shared topology, a voxelization mesh option, or AM Bond connections, depending on your meshing approach, as described in the meshing step.
If your model exhibits symmetry, you can simulate a sector of a large model to achieve a faster simulation time. See Modeling a Symmetrical Part for more details.
Usually only one part is simulated even if there will be many duplicate parts nested on the base plate for efficiency. (A multiplier on the build time should be used if this is the case, as described in Machine Settings.)
Support Structures – Supports are needed to anchor overhanging part features so they do not break away from the platform during the 3D print process because of residual stress buildup. Overhanging features are usually those with angles less than 45° to the horizontal X-Y plane. Supports may be modeled in several ways. Together, the part and supports constitute the build.
Base Plate – This is the platform on which the build (part plus supports) is to be printed. It is included in the simulation because it acts as a heat sink.
Other geometric bodies that may be simulated include:
Powder – Modeling the powder may be useful if you will be simulating multiple parts close together on the build plate or if the part has features close together, where accounting for the heat transfer occurring between the parts or features is important. Create a separate, closed-volume (watertight) body to represent the powder in-between multiple parts or in-between features of the same part. Details of how to model powder in the simulation are found in Advanced Topics.
Non-build Components – At times you may want to simulate geometry items that are present on the build plate but that are not being 3D-printed. These items may include clamps, bolts, measuring devices, instrumentation, etc. They may influence the heat dissipation and/or distortion of the part being built so they need to be included in the simulation. Details of how to model non-build components are found in Advanced Topics.
For your part geometry, commonly imported file types include .dsco files from the Ansys Discovery application, .3MF files, such as those from Materialise Magics, and stereolithography .stl files (faceted). For other options, see Attach Geometry/Mesh in the Mechanical User's Guide.
You may create the base plate and supports ahead of time in the CAD program or in a support generation tool, or wait to create those bodies in the Mechanical application (described in subsequent steps). If supports are created in CAD, the part and support bodies should be kept as separate bodies (that is, not merged) so that they can be distinguished as such in the AM simulation in the Mechanical application. Whether you set the bodies to "share topology" in the CAD program depends on whether you will be using a Cartesian mesh, a Cartesian mesh with voxelization option, or a layered tetrahedrons mesh in the simulation in Mechanical. For a discussion about this topic, see To Share Topology or Not?. When everything is imported into the Workbench application, you will later identify the support bodies as predefined supports.
Alternatively, you may choose to not include supports when you attach the part but import the supports separately later as .stl files.
Procedural Steps
Refer to one of the following topics depending on your import method:
To attach geometry and launch the Mechanical application:
Right-click the Geometry cell of the left-most analysis block (either AM PBF Inherent Strain or AM PBF Thermal) and select Import. Browse for your file and import it. (Double-clicking on the Geometry cell opens the Ansys Discovery application.)
After importing geometry, double-click the Model cell (or right-click, and select Edit) of the left-most block to launch the Mechanical application. It may take a few minutes for the application to open and your geometry to appear in the Geometry window. (In addition to the Workbench icon,
, in the taskbar, note the
icon once the Mechanical
application opens; there are now two applications open.)Once your geometry is loaded in the Mechanical application, review how it is presented in the project tree.
We will use an example model to be simulated that includes an arch part and a solid support as separate bodies comprising the build, and the base plate as another separate body.
Recall that there are different requirements for connectedness of geometric bodies depending on the mesh method you will use:
A Cartesian mesh method requires shared topology between the part and predefined supports.
A Cartesian mesh method with the voxelization option may have shared or unshared topology between the part and predefined supports.
A layered tetrahedrons mesh method requires that there be no shared topology (that is, unshared topology) between the part and predefined supports.
To check whether your geometry has shared topology, click the Display tab and in the Edge group, choose Color and then choose By Connection from the drop-down menu. Pink edges means that an edge is shared by three faces which is an indication of shared topology.
In the arch with support example, the geometry in the first figure has shared topology. First notice the structure of the bodies in the project tree. The arch part and support bodies are child objects under Build. Also, in the Geometry window, note the pink edges at the body interfaces when Edge Coloring > By Connection is turned on. We will mesh this model with a Cartesian mesh method (without using the voxelization option).

The geometry in the next figure has unshared topology. Notice how the bodies are shown as independent bodies in the project tree, not as child objects under the Build object. Also, there are no shared edges between bodies (lines are black instead of pink), indicating there is no shared topology. We will mesh this model with a layered tetrahedrons mesh method.

Once the Mechanical application opens, it is a good time to adjust the number of processors (cores) you are using on your computer. Depending on the complexity of your model, AM Process Simulations may be computer intensive. If you have an Ansys HPC license, access the option in the Solve group on the Home tab and change the Cores to something appropriate for your simulation.
To import an AM model from a 3D Manufacturing Format, or .3MF file, do not attach geometry in the Workbench application. Instead, you will import the geometry directly into the Mechanical application when it opens.
Double-click the Model cell (or right-click, and select Edit) of the left-most analysis block to launch the Mechanical application. It may take a few minutes for the application to open. (In addition to the Workbench icon,
, in the taskbar, note
the
icon once the Mechanical
application opens; there are now two applications open.)Set the unit system in the Mechanical application to be the same as used for the Geometry Length in your .3MF file. On the right-hand side of the status bar (blue bar on the bottom of the UI), click the expandable triangle and change to the correct unit system as needed.
From the PBF Process ribbon, click Import from 3MF. Navigate to your .3MF file and click OK.

The import function works by reading the structure of the .3MF file. A .3MF file describes geometry by listing the coordinates of vertices and constituent triangles, much like an .stl file. The Import from 3MF feature supports the core specification as defined by the 3MF Consortium, which includes information about the geometries and their relationships but not material or slicing information.
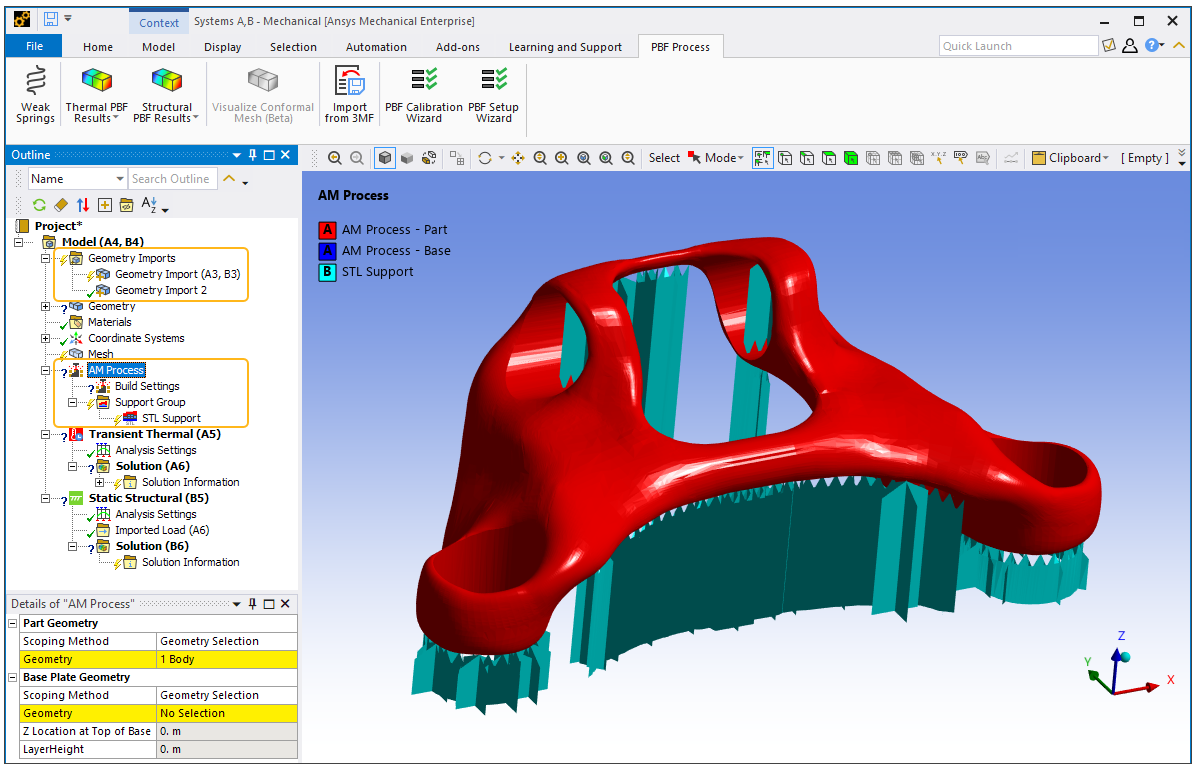
During an import, Geometry Import objects are created and added in the Mechanical application's project tree, and an .stl file is generated for each part and support body and placed beneath the appropriate Geometry Import object. Additionally, an AM Process object is added, and the newly inserted geometries are automatically scoped to it. That is, the part and support geometries (and base plate if present) are automatically identified and the supports for each part are scoped within a single Support Group under AM Process. The image below shows a model from an imported .3MF file.

After import, there is a message such as the following: Geometries from the .3MF file have been imported as .stl files. Meshing options may be limited. We recommend using the PBF Setup Wizard to set up the simulation. Using the wizard is the best way to proceed as it has automatic short-cuts built-in. See Using the PBF Setup Wizard.