The way in which coupling is implemented allows both solvers, the DEM solver and the CFD solver, to work in parallel, using N processors for the fluid phase solution and M processors for the particulate phase solution (or using GPU processing to solve the DEM part).
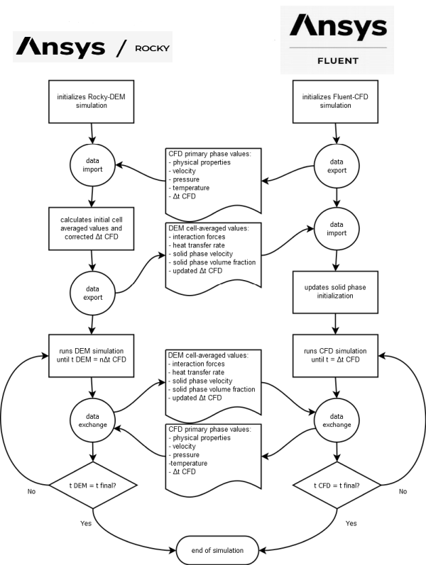
Figure 6.12: Coupling algorithm. shows schematically the two-way coupling algorithm. The following operation sequence is performed during the particulate system solution:
DEM solver time step calculation.
Initial fluid flow field calculation (velocity, pressure and physical properties) on the CFD solver and transfer to the DEM solver.
Particulate phase volume fraction and initial interaction terms calculation (interaction forces and heat transfer rates) on the DEM solver and transfer to the CFD solver.
CFD solver time step correction in order to have an integer multiple of the DEM solver time step.
Initial solid phase field update on CFD solver.
Parallel execution of one CFD solver time step and n DEM solver time steps.
Semi-implicit transfer of the interaction forces and explicit transfer of the heat transfer rate from the DEM solver to the CFD solver.
Velocity, pressure and physical properties in each cell transfer from CFD solver to the DEM solver.
Repetition of the process until reaching the total simulation time.
