16.3. FTA

Qualitative Path highlighting

The existing FTA path analysis (of cut sets) has been improved in two ways: first, a separate dialog allows you to better navigate and control the path coloring, and second, the highlighting of multiple paths/cut sets is now possible. The new control allows you to browse for example all the paths of single point faults to identify the right level for a safety mechanism or show which parts of the fault tree are ignored due to cut offs.

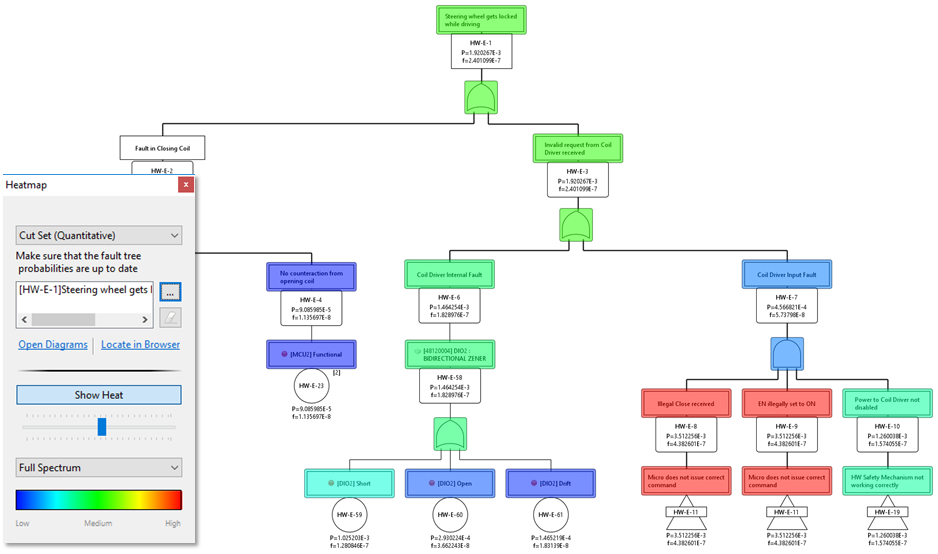
Fault Tree Heatmap

The quantitative assessment of a fault tree is now supported by a Fault Tree Heatmap that visualizes the probability contributions of individual paths to the top event. While basic event importances provide a great tool to assess single events, the heatmap can show how paths in the fault tree contribute the top probability.

Cut Set highlighting in Failure Net and SysML

In addition to FTA diagrams, you'll have the same qualitative cut sets and heatmap visualizations in the Failure Net as well as SysML graphical editors. That means you can visually inspect the failures of components in the SysML design diagrams and their cause-effects along the FMEA hierarchy.