|
定性パスの強調表示 |
これまでのFTAの(カットセットの)パス分析が二つの点において改良されました。まず、別表示されるダイアログを使って、より簡単に移動したりパスに色を付けたりする事ができるようになりました。加えて、複数のパス/カットセットを強調表示できるようになりました。この新しいダイアログを使う事によって例えば、単一障害の全パスを概観して安全機構の適切なレベルを特定したり、カットオフによってフォールトツリーのどの部分を無視する事ができるかを示したりできるようになります。
![]()
|
|
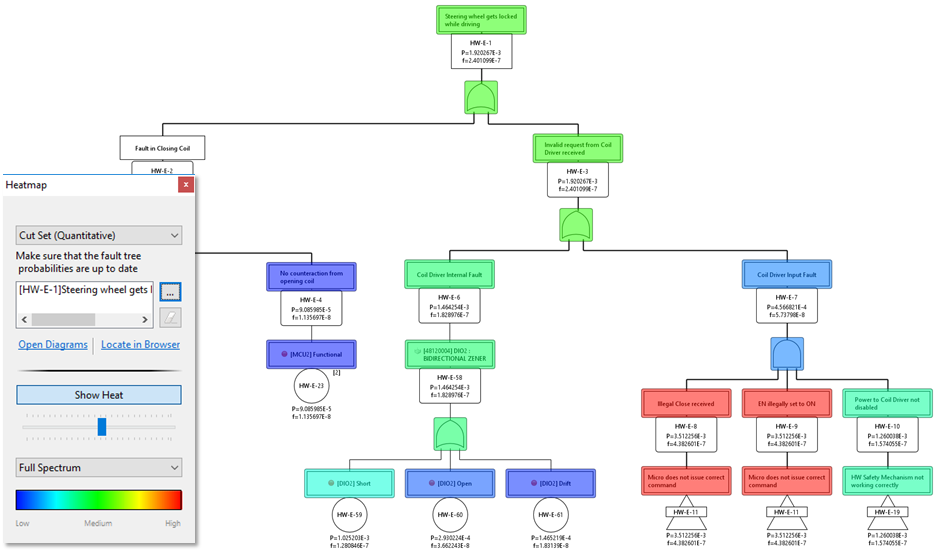
フォールトツリーのヒートマップ |
トップ事象に対するそれぞれのパスの確率寄与度を可視化できるフォールトツリーヒートマップによるフォールトツリーの定量的評価がサポートされるようになりました。基本となる事象の重要度指標が、単一事象を評価するのに優れたツールであるのに対し、ヒートマップは、フォールトツリー内のパスがトップ事象の確率にどのように関与しているかを示すのに役立ちます。
![]()
|
|
故障ネットおよびSysML上でのカットセット強調表示 |
FTAの図に加え、故障ネットおよびSysMLの図エディタ上にも同様に定性的カットセットがありヒートマップが表示されます。これにより、SysML設計図上でコンポーネントの故障を視覚的に確認したり、FMEAの階層に沿って原因-影響の故障を視覚的にチェックする事ができるようになります。
![]()
|


