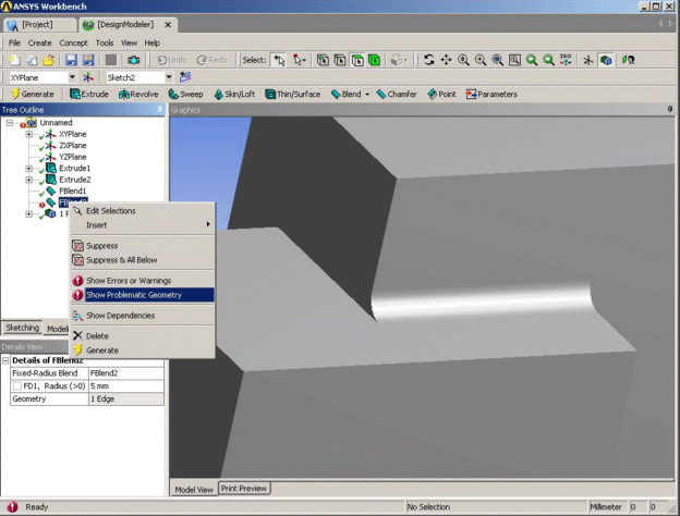
The Show Problematic Geometry feature is available when faulty geometry associated with the error or undesired state can be determined for a feature. Furthermore, it is only selectable for one feature at a time. The Show Problematic Geometry feature will point out the faulty topology by selecting it and displaying an annotation containing a description of the error. It is important to note that this option is not available for all errors or all features. Only features in which additional error information is available can identify problematic geometry. Also note that the availability of problematic geometry may depend on the state of the model. If a feature fails and contains problematic geometry, that geometry must exist in the final model to be identifiable (e.g. if a blend feature identifies an edge as problematic and a subsequent Extrude feature cuts material such that the edge disappears from the model, then the problematic edge will not be available for viewing).
The Show Problematic Geometry option can only be accessed from the context menu of features in the feature Tree Outline.

If selected, the Show Problematic Geometry option will point out the offensive geometry and highlight it.

If there are multiple faulty topologies available, then all of them will be highlighted and annotated. The maximum number of problematic geometry that is shown on the screen at one time can be set in the Options control panel.