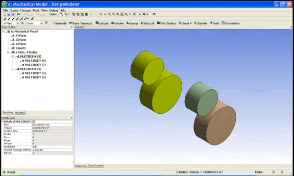
When multibody parts are present in CAD data, as may be visualized when imported directly into the Mechanical add-in, such parts will be transferred to Ansys DesignModeler application when DesignModeler is initialized with this geometric data. Thus, parts that appear in Mechanical should appear identical to parts in the DesignModeler application, at least prior to any part modification in the DesignModeler application.
Similarly, part data in the DesignModeler application should be transferred to Ansys Mechanical, as has been supported in previous releases.

