HBM is a nonlinear analysis. As such, you should carefully read the Tips and Limitations before starting. For more general information, see also Guidelines for Nonlinear Analysis in the Structural Analysis Guide.
Procedure flow diagrams are provided below for:
CMS HBM analysis (non-cyclic)
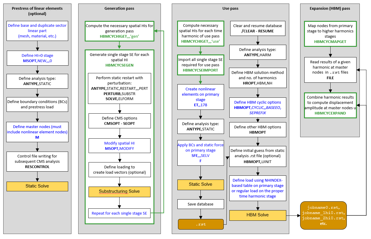
CMS HBM cyclic analysis (HBMOPT,CYCLIC with
CYCkey=1)
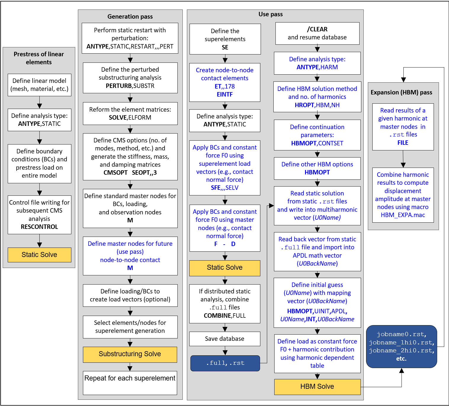
Procedure Flow Diagram: Prestressed CMS HBM Analysis
The representative flow diagram below provides an overview of the HBM analysis procedure that includes a prestress load on the linear part of the model and uses component mode synthesis substructuring (CMS) to reduce its size. The linear perturbation substructuring procedure is used to generate prestressed superelements which are used in the HBM analysis. See Example 2: Two Cantilever Beams with Frictionless Gap Contact for an example problem demonstrating the procedure.

