Using VHDL-AMS Components for Modeling
This example describes the modeling of a PI controlled DC motor system using a VHDL-AMS component for the DC machine Twin Builder functions you will use in this example:
- Basic functions (selecting, placing, arranging, and connecting components)
- Modeling with VHDL-AMS components
- Using plots for displaying simulation results
VHDL-AMS Components
The Basic Elements VHDLAMS library provides the most common basic functionality, circuit components and block elements as VHDL-AMS models developed according to IEEE 1076.1 (VHDL Analog and Mixed Signal Extensions Standard).
The functionality of the VHDL-AMS models is a subset of that available in the equivalent Twin Builder SML (Twin Builder Modeling Language) models provided in the Basic Elements library. You can use VHDL-AMS models in parallel with SML models. VHDL-AMS block and circuit models are simulated by the analog solver; while SML block elements are solved by a separate block diagram simulator. Consequently, unlike SML models. VHDL-AMS models will not display step delays along the simulator backplane. Numerical values of the VHDL-AMS data type generic are defined at t = 0 and remain unchanged for the remainder of the simulation.
View the inputs and outputs of a VHDL-AMS model with the appropriate analog or digital report. You can also view internal values used within the architecture of a model on reports and use them as variables between models. However, if you must export the VHDL-AMS design to other simulators, then internal values of the model should not be used outside the model.
Modify the PI Controller Design
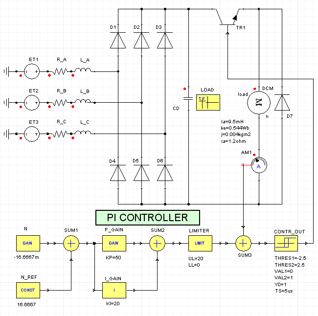
The figure below shows the Schematic sheet of the simulation model and corresponding values of the three-phase power supply, the rectifier bridge with static diodes and their characteristics, the smoothing capacitor, and the VHDL-AMS machine component, DCM.