Adaptive Multiple Objective Optimization

Adaptive Multiple-Objective (AMO) is a mathematical optimization that combines a Kriging response surface and MOGA. It allows you to either generate a new sample set or use an existing set, providing a more refined approach than the Screening method. Except when necessary, the optimizer does not evaluate all design points. The general optimization approach is the same as MOGA, but a Kriging response surface is used. Part of the population is "simulated" by evaluations of the Kriging response surface. The Kriging error predictor reduces the number of evaluations used in finding the first Pareto front solutions.

AMO supports multiple objectives and multiple constraints. It is limited to continuous parameters, including those with manufacturable values. It is available only for a Direct Optimization system. When discrete parameters are used, MOGA is the more efficient optimization method. For more information, see Multi-Objective Genetic Algorithm (MOGA).

AMO Workflow

The workflow of AMO follows:

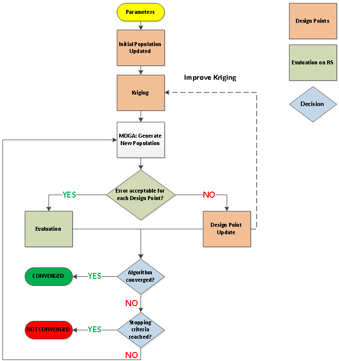
Workflow of Adaptive Multiple Objective Optimization

AMO Steps
  1. First Population of MOGA

    The initial population is used to run MOGA.

  2. Kirging Generation

    A Kriging response surface is created for each output, based on the first population and then improved during simulation with the addition of new design points.

  3. MOGA

    MOGA is run, using the Kriging response surface as an evaluator. After the first iteration, each population is run when it reaches the number of samples defined by the Number of Samples Per Iteration property.

  4. Evaluate the Population
  5. Error Check

    The Kriging error predictor is checked for each point.

    • Yes: Error Acceptable

      Each point is validated for error. If the error for a given point is acceptable, the approximated point is included in the next population to be run through MOGA (return to Step 3).

    • No: Error Not Acceptable

    If the error is not acceptable, the points are promoted as design points. The new design points are used to improve the Kriging response surface (return to Step 2) and are included in the next population to be run through MOGA (return to Step 3)

  6. Convergence Validation

    The optimization is validated for convergence.

    • Yes: Optimization Converged

      MOGA converges when the maximum allowable Pareto percentage has been reached. When this happens, the process is stopped.

    • No: Optimization Not Converged

    If the optimization is not converged, the process continues to the next step.

  7. Stopping Criteria Validation

    If the optimization has not converged, it is validated for fulfillment of the stopping criteria.

    • Yes: Stopping Criteria Met

      When the maximum number of iterations has been reached, the process is stopped without having reached convergence..

    • No: Stopping Criteria Not Met

    If the stopping criteria have not been met, the MOGA algorithm is run again (return to Step 3).

  8. Conclusion

    Steps 2 through 7 are repeated in sequence until the optimization has converged or the stopping criteria have been met. When either of these things occurs, the optimization concludes.