14.3. FTA

FTA Performance Improvements

The evaluation performance of minimal cut sets and probabilities of fault trees has been increased, pushing the limits to handle extra large fault trees. The memory footprint as well as runtime performance has been streamlined and parallelized to benefit from high performance hardware. As always, the new algorithms are certified by an independent assessment to meet tool qualification requirements of ISO 26262, IEC 61508, and related standards.

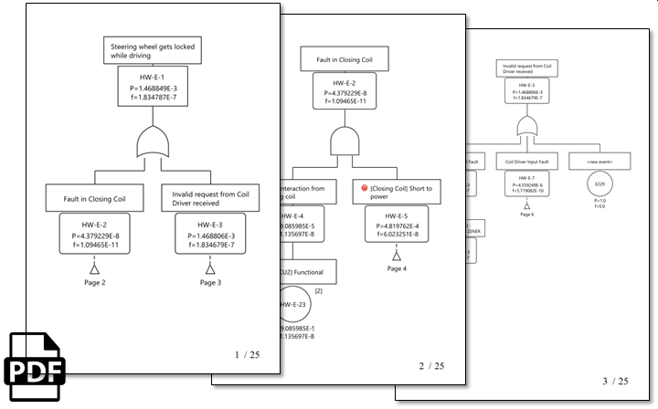
Auto-paginated Report

To support assessment of fault trees in Aerospace or Railway contexts, the tool has now an auto-paginated FTA report function. Beside the default reporting capabilities, the automated FTA report creates a consistent document (Word, PDF) for a complete fault tree automatically. Page by page, the fault tree is split by gates or slightly larger pieces with transfers indicating page numbers where the tree continues.

CAFTA import and export

Version 2021 R2 comes with an interface to CAFTA ("Computer Aided FTA") provided by EPRI. If you migrate fault trees or have customers and/or stakeholders using CAFTA, you can now seamlessly import from and export to .psa/.caf project files. During import and export a number of options allow you to split and combine fault trees to match up with the CAFTA project and database organization.