A general expression for the acceleration of particle 1 is as follows:
(2–21) |
where is the gravity force,
is the particle 1-wall spring force,
is the particle 1-wall damping force,
is the particle 1-particle 2 spring force and
is the particle 1-particle 2 damping force.
The expressions for each of these forces are:
(2–22) |
(2–23) |
(2–24) |
(2–25) |
(2–26) |
where refers to particle mass,
is the gravity acceleration,
refers to spring coefficients, and
to the damping coefficients.
The is calculated by:
(2–27) |
And the individual is computed as:
(2–28) |
where refers to Young's Modulus and
is the particle diameter.
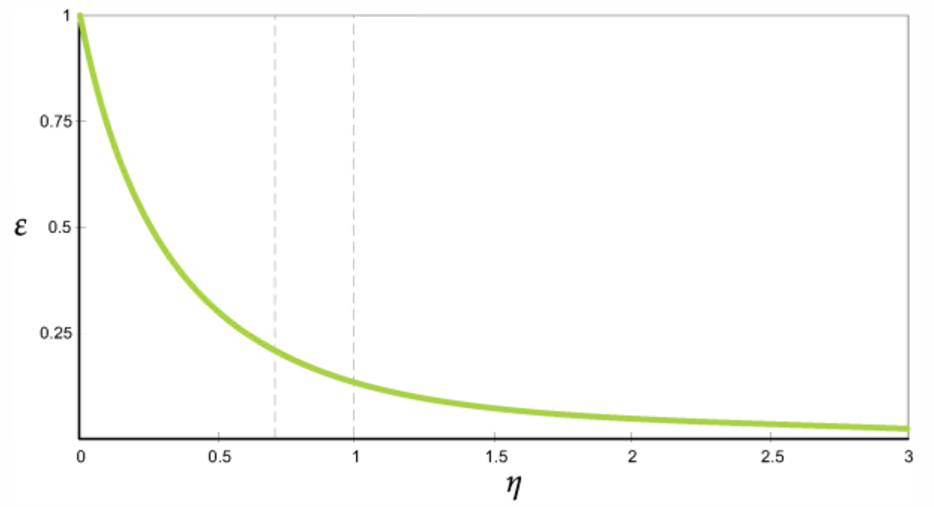
The damping coefficient is determined directly by the relation shown in the figure below. Refer to
Rocky DEM Technical Manual to see this relation formulation.
The acceleration for particle 1 can be written as:
(2–29) |
Similarly, for particle 2:
(2–30) |
where the expressions for each of the forces are:
(2–31) |
(2–32) |
(2–33) |
(2–34) |
(2–35) |
The acceleration for particle 2 can be written as:
(2–36) |
This system of equations (Equation 2–29 and Equation 2–36) does not have any known analytical solution so far. However, to be compared with Rocky, it can be numerically solved using the fourth-order Runge-Kutta method.
